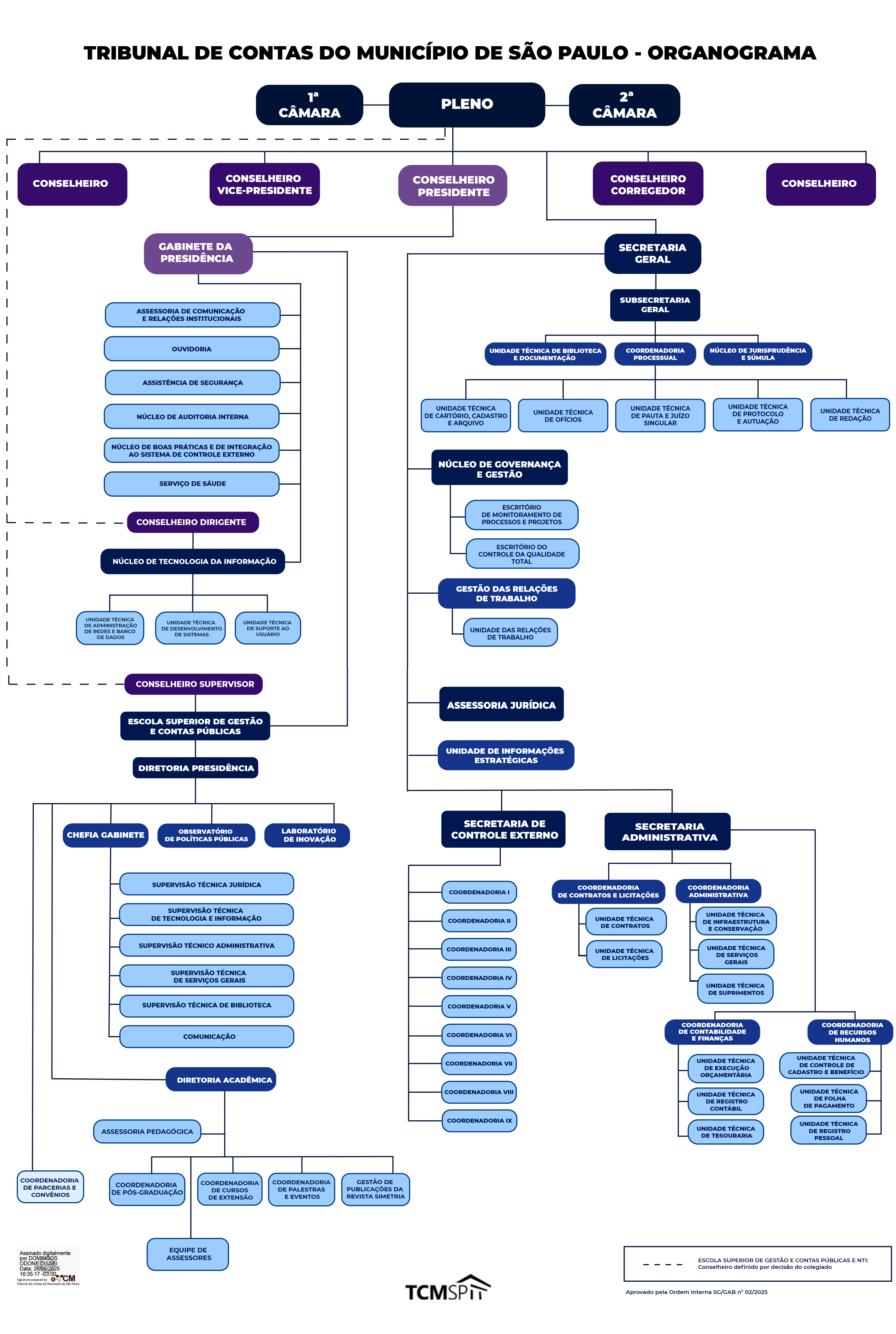
Institucional

Organograma